객체 지향 프로그래밍(OOP, Object-Oriented Programming)
- 객체 지향 프로그래밍에서는 모든 객체(Object)로 취급을 한다, 이러한 객체가 바로 프로그램
- 객체(object)란 간단히 이야기하자면 실생활에서 우리가 인식할 수 있는 사물로 설명할 수 있다.
- 이러한 객체를 만들어 내기 위한 설계도 같은 개념을 클래스(class)라고 한다
객체지향 프로그래밍의 특징
캡상추다
캡슐화(encapsulation)
- 보안적인 기능을 하며 내부 코드를 노출하지 않기 위한 목적
상속(inheritance)
- 부모 클래스로부터 물려 받을 수 있다.
- 자바에서는 확장인 extends로 알아두는것이 좋다
추상화(abstraction)
- 생각으로 상상한 것을 실제로 옮길 수 있게, 필요한 기능을 프로그래밍 한것
- 추상화는 모델링이다! 이렇게 생각하면 좋다
다형성(polymorphism)
- 오버라이딩(overriding)과 오버로딩(overloading)이라고 할 수 있다.
클래스
- 흔히 객체를 정의하는 설계도라고 한다
- 클래스로 객체를 생성하여 사용한다
- 변수와 메소드 등을 포함한 집합이라고 할 수 있다
예제
- 사람 = 클래스
- TheWing = 객체
인스턴스(instance)
- 클래스를 사용하기 위해서는 우선 해당 클래스 타입의 객체(object)를 선언해야한다 이렇게 클래스로부터 객체를 선언하는 과정을 클래스의 인스턴스화라고 한다. 또한, 이렇게 선언된 해당 클래스 타입의 객체를 인스턴스라고 한다
- 즉, 인스턴스란 메모리에 할당된 객체를 말한다
클래스 정의하는 방법

클래스 구조
- 필드(field)
- 클래스에 포함된 변수를 의미한다
- 변수의 종류
- 클래스 변수(static variable)
- 인스턴스 변수(instance variable)
- 지역 변수(local variable)
- 메서드(method)
- 특정 작업( 행위)을 수행 하기 위한 명령문의 집합이라고 볼 수 있다.
- 메서드를 사용함으로써 중복되는 코드를 사용하지 않기 위함이다
- 생성자
- 클래스를 가지고 객체를 생성하면, 해당 객체는 메모리에 즉시 생성이된다.
public class classSample {
int i = 0;
public static void main(String[] args) {
classSample sample = new classSample();
}
}int i = 0는 멤버 변수이다classSample()이부분은 생성자이다아래는 메서드이다
public static void main(String[] args) { classSample sample = new classSample(); }
객체 만드는 방법 (new 키워드 이해하기)
new는 예약어이다.new로 생성자를 호출하면 객체가 생성이된다.
public class newSample {
public static void main(String[] args) {
newSample sample= null; // 객체 선언
System.out.println(sample);
sample = new newSample(); // newSample() 생성자를 호출하여
// 인스턴스 생성
System.out.println(sample); // 참조 값 출력
}
}- 결과
null
LiveStudy._5Week.newSample@7d6f77cc메소드 정의하는 방법

main 메소드
- Java에서 프로그램이 시작때 역할을 하는 것이다.
- main 메소드는 필수이다. 없을 때 동작할 수 없다
리턴 타입
- 리턴 타입은 자료형 또는 void가 올 수 있다.
return 문
- 리턴 타입과 자료형이 일치해야한다.
- return 을 하면 해당 메소드는 종료된다
메소드 호출
public class methodSample {
public static void main(String[] args) {
methodSample sample = new methodSample();
int i = sample.methodTest(1,2); //메소드 호출
System.out.println(i);
}
public int methodTest(int a , int b) {
int sum = a + b;
return sum;
}
}결과
3생성자 정의하는 방법
생성자(constructor)
- 객체의 생성과 동시에 인스턴스 변수를 원하는 값으로 초기화할 수 있는 생성자라는 메소드를 제공
- 생성자는 반환값이 없다
- 초기화를 위한 데이터를 인수로 전달 받을 수 있다
- 멤버 변수들을 값을 초기화 해준다.
생성자 선언
클래스이름() {...} // 매개변수가 없는 생성자 선언
클래스이름(인수1, 인수2, 인수3) {...} // 매개변수가 있는 생성자 선언public class constructorSample {
int i ;
int a ;
public constructorSample(int i, int a) {
this.i = i;
this.a = a;
}
public static void main(String[] args) {
constructorSample sample = new constructorSample(1,2);
}
}- 생성자를 따로 생성하지 않으면 기본 생성자로 생성이된다
this 키워드 이해하기
this와 this()
this 참조 변수
- this 참조 변수는 인스턴스가 바로 자기 자신을 참조하는데 사용하는 변수이다.
- this 참조 변수는 해당 인스턴스의 주소를 가리키고 있다
생성자의 예제를 보면
public class constructorSample {
int i ;
int a ;
public constructorSample(int i, int a) {
this.i = i;
this.a = a;
}
public static void main(String[] args) {
constructorSample sample = new constructorSample(1,2);
}
}- 생성자의 매개변수 이름과 인스턴스 변수의 이름이 같을 경우에
this키워드를 붙여서 구분해야한다 - 즉, 멤버 변수 이름과 매개변수의 이름이 같고 멤버 변수에 값을 할당 할때 사용한다
- 자바에서는 this 참조 변수를 사용하여 인스턴스 변수에 접근이 가능하다
- 이러한 this 참조 변수를 사용할 수 있는 영역은 인스턴스 메소드뿐이며, 클래스 메소드에서는 사용할 수 없다
this() 메소드
- this() 메소드는 생성자 내부에서만 사용이 가능하다. 같은 클래스의 다른 생성자를 호출할 때 사용한다
- this() 메소드에 인수를 전달하면, 생성자 중에서 메소드 시그니처가 일치하는 다른 생성자를 찾아 호출해준다
- 메소드 시그니처
- 메소드의 이름과 메소드의 원형에 명시되는 매개변수 리스트를 가리킨다
- 메소드 시그니처
예제
public class constructorSample {
int i ;
int a ;
constructorSample(int i, int a) {
this.i = i;
this.a = a;
}
constructorSample() {
this(1,3);
}
public static void main(String[] args) {
constructorSample sample = new constructorSample(1,2);
constructorSample sample1 = new constructorSample();
}
}this(1,3)은constructorSample(int i, int a)생성자를 호출한다
과제 (Optional)
int 값을 가지고 있는 이진 트리를 나타내는 Node 라는 클래스를 정의하세요. int value, Node left, right를 가지고 있어야 합니다.
트리 (Tree)
- 노드로 이루어진 계층구조의 대표적 자료구조이다
트리의 특징
- 루트 노드를 제외한 모든 노드는 단 하나의 부모 노드만 가진다
트리의 종류
이진 트리
- 모든 노드의 자식 노드가 최대 2개인 노드들로 구성된 트리
포화 이진 트리(Full Binary Tree)
- 모든 레벨이 full 인 이진트리
완전 이진 트리(Complete Binary Tree)
- 모든 레벨이 꽉 찬 상태는 아니지만, 빈 틈 없이 채워진 이진 트리
Binary Search Tree(이진 탐색 트리)
- 트리의 키에는 값이 반드시 존재하며 값들을 비교할 수 있는 집단이 존재하는 순서
- 모든 노드의 자식 노드가 최대 2개인 트리
BinaryTree라는 클래스를 정의하고 주어진 노드를 기준으로 출력하는 bfs(Node node)와 dfs(Node node) 메소드를 구현하세요.
DFS는 왼쪽, 루트, 오른쪽 순으로 순회하세요.
Node클래스
public class Node {
private int value;
private Node left;
private Node right;
public Node(Node left, Node right, int value) {
this.value = value;
this.left = left;
this.right = right;
}
public int getValue() {
return value;
}
public Node getLeft() {
return left;
}
public Node getRight() {
return right;
}
}BinaryTree 클래스
import java.util.*;
public class BinaryTree {
private static Node root;
private static BinaryTree binaryTree;
public BinaryTree(Node root) {
this.root = root;
}
public static Node getRoot() {
return root;
}
public void dfs(Node root) {
if (root == null) return;
dfs(root.getLeft());
System.out.print(root.getValue()+" ");
dfs(root.getRight());
}
public void bfs(Node root) {
Queue<Node> q = new LinkedList<>();
q.offer(root);
while (!q.isEmpty()) {
Node node = q.poll();
System.out.print(node.getValue()+" ");
if (node.getLeft() != null)
q.offer(node.getLeft());
if (node.getRight() != null)
q.offer(node.getRight());
}
System.out.println();
}
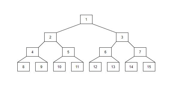
public static void main(String[] args) {
Node node15 = new Node(null,null,15);
Node node14 = new Node(null,null,14);
Node node13 = new Node(null,null,13);
Node node12 = new Node(null,null,12);
Node node11 = new Node(null,null,11);
Node node10 = new Node(null,null,10);
Node node9 = new Node(null,null,9);
Node node8 = new Node(null,null,8);
Node node7 = new Node(node14,node15,7);
Node node6 = new Node(node12,node13,6);
Node node5 = new Node(node10,node11,5);
Node node4= new Node(node8,node9,4);
Node node3 = new Node(node6,node7,3);
Node node2 = new Node(node4,node5,2);
Node node1 = new Node(node2,node3,1);
binaryTree = new BinaryTree(node1);
root = binaryTree.getRoot();
binaryTree.bfs(root);
binaryTree.dfs(root);
}
}
결과
1 2 3 4 5 6 7 8 9 10 11 12 13 14 15
8 4 9 2 10 5 11 1 12 6 13 3 14 7 15 Reference
- 스프링 입문을 위한 자바 객체 지향의 원리와 이해
- 자바의신
'스터디 > LiveStudy' 카테고리의 다른 글
| 7주차 과제: 패키지 (0) | 2020.12.30 |
|---|---|
| 6주차 과제: 상속 (0) | 2020.12.21 |
| 4주차 과제: 제어문 (0) | 2020.12.09 |
| 2주차 자바 데이터 타입, 변수 그리고 배열 (0) | 2020.11.20 |
| 1주차 과제: JVM은 무엇이며 자바 코드는 어떻게 실행하는 것인가. (0) | 2020.11.20 |